Abastecimiento y Logística
- Inicio
- Abastecimiento y Logística
Abastecimiento y Logística
La Unidad de Abastecimiento y Logística de la UMCE, dependiente de la Dirección de Administración y Finanzas, es la responsable fundamental de proveer los bienes y servicios esenciales para el correcto funcionamiento de la institución y propender al buen uso de los recursos públicos, cumpliendo la normativa vigente.
Sus funciones clave incluyen la planificación anual de compras, la adquisición de bienes y servicios, y la gestión integral de contratos con proveedores. También coordina la gestión de pagos a proveedores, brinda asesoramiento y capacitación en procedimientos de compra, y se encarga de la atención de reclamos de la plataforma de Mercado Público.
Tiene a su cargo el control de la administración de la Bodega Central, desde donde se coordina la recepción, revisión y distribución de los bienes adquiridos, incluyendo materiales de uso cotidiano como productos de aseo y artículos de oficina. Estos recursos son destinados a los Campus Macul y Joaquín Cabezas García, garantizando así el acceso oportuno a los insumos que requiere toda la comunidad universitaria.
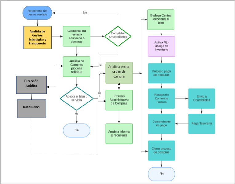
Flujo de Procesos de Compras
Este proceso describe la secuencia de pasos y acciones involucradas en la adquisición de bienes o servicios dentro de la institución.
Plan Anual de Compras
El Plan Anual de Compras es obligatorio para todas las instituciones del Estado sujetas a la Ley de Compras Públicas. De acuerdo con la normativa vigente y los recientes cambios a la ley, todas las entidades deben elaborar, publicar y mantener actualizado su PAC, alineándolo con sus objetivos estratégicos y su ejecución presupuestaria.
- Debe publicarse anualmente en el sitio web www.mercadopublico.cl dentro del plazo establecido (para 2025, antes del 31 de enero).
- Las instituciones están obligadas a evaluar y actualizar periódicamente su PAC, pudiendo modificarlo justificadamente en cualquier momento.
- ChileCompra puede exigir cambios si detecta inconsistencias con la ley, reglamentos o instrucciones de la Contraloría.
El cumplimiento de esta obligación busca asegurar una mayor eficiencia, planificación y transparencia en las compras públicas.
Formularios
Compra Ágil (Monto de 3 a 100 UTM)
Solicitud Pasajes Nacional/Internacional
Solicitud de Catering Contrato
Proceso Pago Facturas
Solicitud de Transporte Contrato Bus, Minibus, Van
Licitaciones
x
Legalidad
La Ley N°21.634 del 11/12/2023, moderniza la Ley N°19.886 sobre compras públicas en Chile, con el objetivo de mejorar la calidad del gasto público, aumentar la probidad y transparencia, fomentar la participación de empresas locales y promover la economía circular en las contrataciones del Estado.
- Ley N°21.634 “Moderniza la Ley N°19.886 y Otras Leyes, para mejorar la calidad del gasto público, aumentar los estándares de probidad y transparencia e introducir principios de economía circular en las compras del Estado”.
- Decreto N°661, de 2024, del Ministerio de Hacienda, que aprueba el Reglamento de la Ley N°19.886, de Bases sobre contratos administrativos de suministro y prestación de servicios, y deja sin efecto el Decreto Supremo N°250, de 2004, del Ministerio de Hacienda.
- Ley N°21.094 sobre Universidades Estatales.
- Ley de Pago de Facturas a 30 días.
Bodega central
x
Contactos
Nicole Cárcamo Avilés
Analista Facturación
Fabiola Reyes Hinojosa
Analista de Compras y Encargada de Reclamos Mercado Público
223229174
Jorge González Torres
Analista de Compras y Encargado de Gestión de Contratos Mercado Público
223229169
María Ester Sepúlveda Veloso
Directora
direccion.administracion@umce.cl
223229159
Juana Vásquez Lincolao
Secretaria
direccion.administracion@umce.cl
223229159
Cristián LLanquileo
Jefe departamento de Infraestructura
223229074
Francisco Segovia
Departamento de Informática
223229067
Contacto
Informaciones
Coordinación Web y Marketing Institucional – Centro de Información al Postulante.
Av. José Pedro Alessandri 774, Ñuñoa
Teléfono: 223229550
Whatsapp: 9 9385 3450
Correo electrónico: postulantes@umce.cl
Facebook: Admisión UMCE |Instagram: @admisionumce
Educación Continua
Departamento de Educación Parvularia
Av. José Pedro Alessandri 774 (interior)
Teléfonos: 223229102
educacion.continua@umce.cl